炒股就看金麒麟分析师研报,权威,专业,及时,全面,助您挖掘潜力主题机会!
各部门各地“新春第一会”的看点【国盛宏观|政策半月观】
来源:熊园观察
国盛证券首席经济学家,熊园 博士
国盛证券宏观分析师,朱慧
我们定期对每半月重大政策进行跟踪:1)中央、部委重要会议与政策;2)地方政策;3)行业与产业政策。本期为近半月(2.9-3.1)综述。
核心观点:总体看,近半月政策多聚焦紧抓政策落实,具体有6大焦点,包括2.24国务院“新春第一会”部署抓紧做好春节假期后政府工作作出部署,3.2起央行将远期售汇业务的外汇风险准备金率从20%下调至0,广东、浙江、江苏多地召开“新春第一会”,上海“沪七条”松地产,近期各方多次强调树立和践行正确政绩观,多部门部署强产业,聚焦低空、“人工智能+”、“AI+”。其他可关注:德国总理访华、中央继续调研、政治局会议例行讨论“十五五”规划草案和政府工作报告等。继续提示:临近全国两会,关注两会定调及政策效果,其中,政策层面:3.4-3.5全国两会(预计2026年全国GDP目标定为“4.5%-5%,争取更好结果”,CPI目标延续2%左右);财政预算安排及财政前置发力效果;各地重大项目部署后实际开工进展。数据层面:PMI能否重回扩张区间;一季度信贷能否“开门红”;物价回升趋势能否延续。
1、总体看,近半月政策多聚焦紧抓政策落实,具体有6大焦点:
>一、2.24国务院“新春第一会”部署抓紧做好春节假期后政府工作作出部署,“进一步增强责任感紧迫感,瞄准全年目标任务,迅速进入工作状态”;
>二、3.2起央行将远期售汇业务的外汇风险准备金率从20%下调至0,时隔近3年半央行再次使用该工具,旨在推动降低企业远期购汇成本、促进外汇政策回归中性;
>三、广东、浙江、江苏多地召开“新春第一会”,锚定“十五五”开局之年,定基调、把方向、抓落实,多聚焦新质生产力、民营经济、高质量发展等;
>四、上海“沪七条”,包括限购放松、公积金贷款额度上浮(最高可达324万元)等,力度较大、短期有望稳住楼市、紧盯实际销售,也指向后续上海城市层面放松空间有限,继续待全面层面收储、房贷利率、城市更新等政策支持;
>五、各方多次强调树立和践行正确政绩观,包括2.24国常会、2.24中央党的建设工作领导小组会议、各地“新春第一会”,此外,3.1《求是》发表总书记重要文章《让愿担当、敢担当、善担当蔚然成风》,围绕领导干部如何履好职、尽好责,应与近期正确政绩观结合;
>六、多部门部署强产业,聚焦低空、“人工智能+”、“AI+”。
>其他可关注:德国总理访华、中央继续调研、政治局会议例行讨论“十五五”规划草案和政府工作报告等。
2、具体看,近半月(2.9-3.1)重大政策如下:
>重要会议与政策:节后多聚焦抓落实、抓执行、稳汇率、强产业。
>地方政策:“新春第一会”多聚焦新质生产力、民营、正确政绩观。
元股证券:ygzq.hk>行业与产业政策:“沪七条”松地产;密集部署强产业(低空、“AI+”)。
风险提示:外部环境、政策力度、地缘博弈等超预期变化。
报告摘要:
一、重要会议与政策:节后多聚焦抓落实、抓执行、稳汇率、强产业。
1、重要会议:聚焦狠抓春节后政策落实、正确政绩观、中央继续调研。
>2.27政治局会议讨论“十五五”规划纲要草案和政府工作报告,节点看,2月底政治局会议讨论拟提请审议的“十五五”规划纲要草案和政府工作报告属于例行工作,要点也基本延续此前2025年中央经济工作会议部署,并突出“强化改革举措与宏观政策协同”。
>2.25-26德国总理访华,双方发表《中华人民共和国和德意志联邦共和国联合新闻声明》,总书记强调,“中德关系不仅关乎两国利益,也对欧洲和世界有重要辐射效应”,并提出三点意见:要做相互支持的可靠伙伴、开放互利的创新伙伴、相知相亲的人文伙伴。
>2.24国常会对抓紧做好春节假期后政府工作作出部署,也属于国务院的“新春第一会”,狠抓春节后政策落实,要求“各部门要进一步增强责任感紧迫感,瞄准全年目标任务,迅速进入工作状态”,尤其是要树立和践行正确政绩观。此外,部署研究推进银发经济和养老服务发展有关工作,要完善支持举措、强化政策落实,包括提升消费能力、发挥消费补贴等政策牵引作用,打造一批银发消费新场景新业态等。
>2.24中央党的建设工作领导小组会议,近期中央多次强调要树立和践行正确政绩观,本次会议则聚焦部署树立和践行正确政绩观学习教育工作,“深刻理解、准确把握、全面落实‘立党为公、为民造福、科学决策、真抓实干’的总要求”,“健全有效防范和纠治政绩观偏差工作机制”。
>开年以来中央继续调研,作为“十五五”开局之年,总书记的首次调研选在北京、聚焦科技,强调建设社会主义现代化强国,关键在科技自立自强;此外,金监总局辽宁调研、聚焦金融“五篇大文章”,尤其是积极促进地方现代化产业体系建设、助力因地制宜发展新质生产力。
>其他:2.27证监会召开资本市场“十五五”规划外资机构座谈会。
2、部委政策:央行出招稳汇率;《求是》发文再提稳经济、抓落实。
>3.2起央行将远期售汇业务的外汇风险准备金率从20%下调至0,企业往往通过远期购汇锁定未来的购汇成本、一定程度上规避汇率风险,远期售汇业务则是银行对企业提供的一种汇率避险衍生产品。此次是时隔近3年半央行再次使用该工具(此前2022.9央行将外汇风险准备金率上调至20%),本次下调准备金率推动降低企业远期购汇成本,促进外汇政策回归中性。央行也表示,下一步,将继续引导金融机构优化对企业汇率避险服务,保持人民币汇率在合理均衡水平上的基本稳定。
>2.15《求是》发表总书记重要文章《当前经济工作的重点任务》,是总书记在2025年中央经济工作会议上讲话的一部分,核心要义、主要任务与会议通稿一致,突出“抓住关键、纲举目张”,关注增量细节:“继续提高城乡居民基础养老金,打造集成电路、航空航天、生物医药等新兴支柱产业,培育发展未来能源、具身智能等产业,出台地方政府招商引资鼓励和禁止事项清单,深化电力体制改革,稳步推进供水、供气、供热等公用事业价格改革”等。3.1《求是》发表总书记重要文章《让愿担当、敢担当、善担当蔚然成风》,这是总书记2012年12月至2025年12月期间有关重要论述的节录,围绕领导干部如何更好履好职、尽好责,当下应与近期强调正确政绩观结合,更好推动经济工作开展和落实。
二、地方政策:“新春第一会”多聚焦新质生产力、民营、正确政绩观。
广东、浙江、江苏多地召开“新春第一会”,锚定“十五五”开局之年,定基调、把方向、抓落实,多聚焦新质生产力、民营经济、高质量发展等。其中,广东、安徽、江苏等地聚焦科技创新与高质量发展,福建、湖南聚焦民营经济发展,浙江(“八八战略”、共同富裕)、湖北(中部地区崛起)、海南(自贸港)、江西(农业农村)等各有侧重,主题虽有不同,但多提及鼓励低空经济、具身智能、无人驾驶等新兴产业发展;此外,浙江、辽宁、湖北、黑龙江多地继续强调树立和践行正确政绩观。
三、行业政策:“沪七条”松地产;密集部署强产业(低空、“AI+”)。
1、各地继续松地产,关注上海“沪七条”进一步放松限购。近期各地松地产最大焦点在于上海,包括限购放松、公积金贷款额度上浮(最高达324万元)等。其中,上海此次限购放松力度较大:缩短非沪籍居民购买外环内住房所需缴纳社保或个税年限至1年、符合条件非沪籍居民可在外环内增购1套住房、符合条件的持居住证群体可在上海购买住房等;短期有望稳住楼市、紧盯实际销售,也指向后续上海城市层面放松空间有限,继续待全面层面收储、利率、城市更新等政策支持。
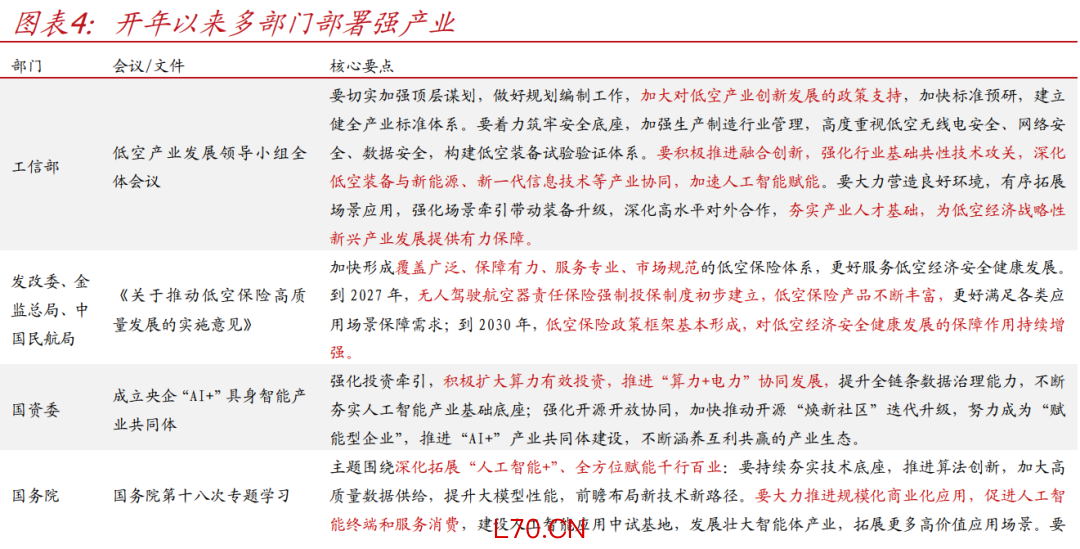
2、开年以来,多部门部署强产业,多聚焦低空产业、“人工智能+”、“AI+”。其中,工信部召开低空产业发展领导小组全体会议、强调全方位加大对低空产业支持,发改委、金监总局等发布《关于推动低空保险高质量发展的实施意见》,加快形成覆盖广泛、保障有力、服务专业、市场规范的低空保险体系;此外,国资委成立央企“AI+”具身智能产业共同体,国务院第十八次专题学习也围绕深化拓展“人工智能+”。
正文如下:
一、重要会议与政策:节后多聚焦抓落实、抓执行、稳汇率、强产业。
1、重要会议:聚焦狠抓春节后政策落实、正确政绩观、中央继续调研。
中共中央:政治局会议
事件:2月27日,政治局会议讨论“十五五”规划纲要草案和政府工作报告。
主要内容:要继续实施更加积极的财政政策和适度宽松的货币政策,强化改革举措与宏观政策协同。要着力建设强大国内市场,加紧培育壮大新动能,加快高水平科技自立自强。持续深化重点领域改革,进一步扩大高水平对外开放,扎实推进乡村全面振兴,推动新型城镇化和区域协调发展。更大力度保障和改善民生,加快推动全面绿色转型,加强重点领域风险防范化解和安全能力建设。要加强政府自身建设,牢固树立和践行正确政绩观。
简评:节点看,2月底政治局会议讨论拟提请审议的“十五五”规划纲要草案和政府工作报告属于例行工作,要点也基本延续此前2025年中央经济工作会议部署,并突出“强化改革举措与宏观政策协同”。
证监会:资本市场“十五五”规划外资机构座谈会
事件:2月27日,证监会召开资本市场“十五五”规划外资机构座谈会。
主要内容:要牢固树立和践行正确政绩观,紧扣防风险、强监管、促高质量发展的工作主线,坚持市场化、法治化、国际化方向,以科创板、创业板“两创板”改革为抓手,持续深化投融资综合改革,进一步健全资本市场制度、产品和服务体系,提高制度包容性、适应性和吸引力、竞争力,更好服务科技创新和新质生产力发展。要坚持以开放促改革、促发展,着力推动资本市场对外开放迈向更深层次、更高水平,积极参与和推进全球金融治理改革,持续营造透明、稳定、可预期的市场环境。
德国总理访华
事件:2月25日至26日,德国总理对中国进行正式访问,双方发表《中华人民共和国和德意志联邦共和国联合新闻声明》。
简评:总书记指出,中国和德国分别是世界第二、第三大经济体,中德关系不仅关乎两国利益,也对欧洲和世界有重要辐射效应。并对下一步中德关系发展提出三点意见:一是要做相互支持的可靠伙伴;二是要做开放互利的创新伙伴;三是要做相知相亲的人文伙伴。
国常会:抓紧做好春节假期后政府工作
事件:2月24日,国常会对抓紧做好春节假期后政府工作作出部署、研究推进银发经济和养老服务发展有关工作等。
主要内容:今年是“十五五”开局之年,国务院各部门要进一步增强责任感紧迫感,瞄准全年目标任务,迅速进入工作状态,推动党中央各项决策部署落地见效。尤其要树立和践行正确政绩观,坚持从实际出发、按规律办事,自觉为人民出政绩、以实干出政绩。此外,会议研究推进银发经济和养老服务发展有关工作,要完善支持举措、强化政策落实,促进养老事业和养老产业发展,为应对人口老龄化提供有力支撑。要进一步释放银发消费需求,提升消费能力,发挥消费补贴等政策牵引作用,打造一批银发消费新场景新业态。
简评:本次会议也属于国务院的“新春第一会”,狠抓春节后政策落实,要求“各部门要进一步增强责任感紧迫感,瞄准全年目标任务,迅速进入工作状态”,尤其是要树立和践行正确政绩观。此外,部署研究推进银发经济和养老服务发展有关工作,要完善支持举措、强化政策落实,包括提升消费能力、发挥消费补贴等政策牵引作用,打造一批银发消费新场景新业态等。
中共中央:部署树立和践行正确政绩观学习教育工作
事件:2月24日,中央党的建设工作领导小组召开会议,研究部署树立和践行正确政绩观学习教育工作。
主要内容:要深刻理解、准确把握、全面落实“立党为公、为民造福、科学决策、真抓实干”的总要求,将其贯穿学习教育全过程各方面。坚持学查改一体推进,在深学、真查、实改上下功夫见成效。着力完善制度、立好规矩,健全有效防范和纠治政绩观偏差工作机制。省市县乡领导班子换届工作要认真落实学习教育有关要求。要开门抓学习教育,解决突出问题,让群众参与、受益、可感可及。
开年以来中央继续调研
开年以来中央继续调研,作为“十五五”开局之年,总书记的首次调研选在北京、聚焦科技,强调建设社会主义现代化强国,关键在科技自立自强;此外,金监总局辽宁调研、聚焦金融“五篇大文章”,尤其是积极促进地方现代化产业体系建设、助力因地制宜发展新质生产力。
2、部委政策:央行出招稳汇率;《求是》发文再提稳经济、抓落实。
央行:下调外汇风险准备金率
事件:自3月2日起,央行将远期售汇业务的外汇风险准备金率从20%下调至0。
简评:企业往往通过远期购汇锁定未来的购汇成本、一定程度上规避汇率风险,远期售汇业务则是银行对企业提供的一种汇率避险衍生产品。此次是时隔近3年半央行再次使用该工具(此前2022.9央行将外汇风险准备金率上调至20%),本次下调准备金率推动降低企业远期购汇成本,促进外汇政策回归中性。央行也表示,下一步,将继续引导金融机构优化对企业汇率避险服务,保持人民币汇率在合理均衡水平上的基本稳定。
中共中央:总书记《求是》重要发文《当前经济工作的重点任务》
事件:2月15日,总书记《求是》重要发文《当前经济工作的重点任务》。
简评:是总书记在2025年中央经济工作会议上讲话的一部分,核心要义、主要任务与会议通稿一致,突出“抓住关键、纲举目张”,关注增量细节:“继续提高城乡居民基础养老金,打造集成电路、航空航天、生物医药等新兴支柱产业,培育发展未来能源、具身智能等产业,出台地方政府招商引资鼓励和禁止事项清单,深化电力体制改革,稳步推进供水、供气、供热等公用事业价格改革”等。3.1《求是》发表总书记重要文章《让愿担当、敢担当、善担当蔚然成风》,这是总书记2012年12月至2025年12月期间有关重要论述的节录,围绕领导干部如何更好履好职、尽好责,当下应与近期强调正确政绩观结合,更好推动经济工作开展和落实。
二、地方政策:“新春第一会”多聚焦新质生产力、民营、正确政绩观。
广东、浙江、江苏多地召开“新春第一会”,锚定“十五五”开局之年,定基调、把方向、抓落实,多聚焦新质生产力、民营经济、高质量发展等。其中,广东、安徽、江苏等地聚焦科技创新与高质量发展,福建、湖南聚焦民营经济发展,浙江(“八八战略”、共同富裕)、湖北(中部地区崛起)、海南(自贸港)、江西(农业农村)等各有侧重,主题虽有不同,但多提及鼓励低空经济、具身智能、无人驾驶等新兴产业发展;此外,浙江、辽宁、湖北、黑龙江多地继续强调树立和践行正确政绩观。
三、行业政策:“沪七条”松地产;密集部署强产业(低空、“AI+”)。
1、各地继续松地产,关注上海“沪七条”进一步放松限购。近期各地松地产最大焦点在于上海,包括限购放松、公积金贷款额度上浮(最高达324万元)等。其中,上海此次限购放松力度较大:缩短非沪籍居民购买外环内住房所需缴纳社保或个税年限至1年、符合条件非沪籍居民可在外环内增购1套住房、符合条件的持居住证群体可在上海购买住房等;短期有望稳住楼市、紧盯实际销售,也指向后续上海城市层面放松空间有限,继续待全面层面收储、利率、城市更新等政策支持。
2、开年以来,多部门部署强产业,多聚焦低空产业、“人工智能+”、“AI+”。其中,工信部召开低空产业发展领导小组全体会议、强调全方位加大对低空产业支持,发改委、金监总局等发布《关于推动低空保险高质量发展的实施意见》,加快形成覆盖广泛、保障有力、服务专业、市场规范的低空保险体系;此外,国资委成立央企“AI+”具身智能产业共同体,国务院第十八次专题学习也围绕深化拓展“人工智能+”。
相关文章:
[1]力争“开门红”,还有哪些政策可期?,2026-02-02
]article_adlist-->[2]有喜有忧—春节大事8看点,2026-02-23
[3]信贷“开门红”成色几何?,2026-02-23
[4]预判持续兑现,PPI回升、核心CPI偏强,2026-02-11[5]2026年地方两会9大看点(附17张详表),2026-02-10
]article_adlist-->本文节选自国盛证券研究所已于2026年3月1日发布的报告《政策半月观—各部门各地“新春第一会”的看点》,具体内容请详见相关报告。
熊园 S0680518050004 xiongyuan@gszq.com
朱慧 S0680523090002 zhuhui3@gszq.com
特别声明:《证券期货投资者适当性管理办法》于2017年7月1日起正式实施。通过微信形式制作的本资料仅面向国盛证券客户中的专业投资者。请勿对本资料进行任何形式的转发。若您非国盛证券客户中的专业投资者,为保证服务质量、控制投资风险,请取消关注,请勿订阅、接受或使用本资料中的任何信息。因本订阅号难以设置访问权限,若给您造成不便,烦请谅解!感谢您给予的理解和配合。
重要声明:本订阅号是国盛证券宏观团队设立的。本订阅号不是国盛宏观团队研究报告的发布平台。本订阅号所载的信息仅面向专业投资机构,仅供在新媒体背景下研究观点的及时交流。本订阅号所载的信息均摘编自国盛证券研究所已经发布的研究报告或者系对已发布报告的后续解读,若因对报告的摘编而产生歧义,应以报告发布当日的完整内容为准。本资料仅代表报告发布当日的判断,相关的分析意见及推测可在不发出通知的情形下做出更改,读者参考时还须及时跟踪后续最新的研究进展。
本资料不构成对具体证券在具体价位、具体时点、具体市场表现的判断或投资建议,不能够等同于指导具体投资的操作性意见,普通的个人投资者若使用本资料,有可能会因缺乏解读服务而对报告中的关键假设、评级、目标价等内容产生理解上的歧义,进而造成投资损失。因此个人投资者还须寻求专业投资顾问的指导。本资料仅供参考之用,接收人不应单纯依靠本资料的信息而取代自身的独立判断,应自主作出投资决策并自行承担投资风险。
配资炒股 版权所有,未经许可禁止转载或传播。]article_adlist--> 新浪声明:此消息系转载自新浪合作媒体,新浪网登载此文出于传递更多信息之目的,并不意味着赞同其观点或证实其描述。文章内容仅供参考,不构成投资建议。投资者据此操作,风险自担。
海量资讯、精准解读,尽在新浪财经APP
责任编辑:石秀珍 SF183股票杠杆交易平台
环宇证券官方入口|实盘配资领军品牌提示:本文来自互联网,不代表本网站观点。